首页
头条热点
重要信息
项目地图
项目展示
新闻中心
基金会新闻
项目动态
行业聚焦
公告之窗
项目总览
扶贫救灾
助医支残
安老护苗
教育公平
心理援助
社会和谐
公益文化
推介项目
倡导专项
公益创新
爱心风采
合作伙伴
捐赠机构(个人)
志愿义工
感动故事
增爱足迹
大爱无界
感动一刻
信息公开
机构年报
年度总结
审计报告
财务信息
捐赠公告
专项运作
关于我们
机构简介
理事会章程
部门设置
管理制度
政策法规
登记信息
联系我们
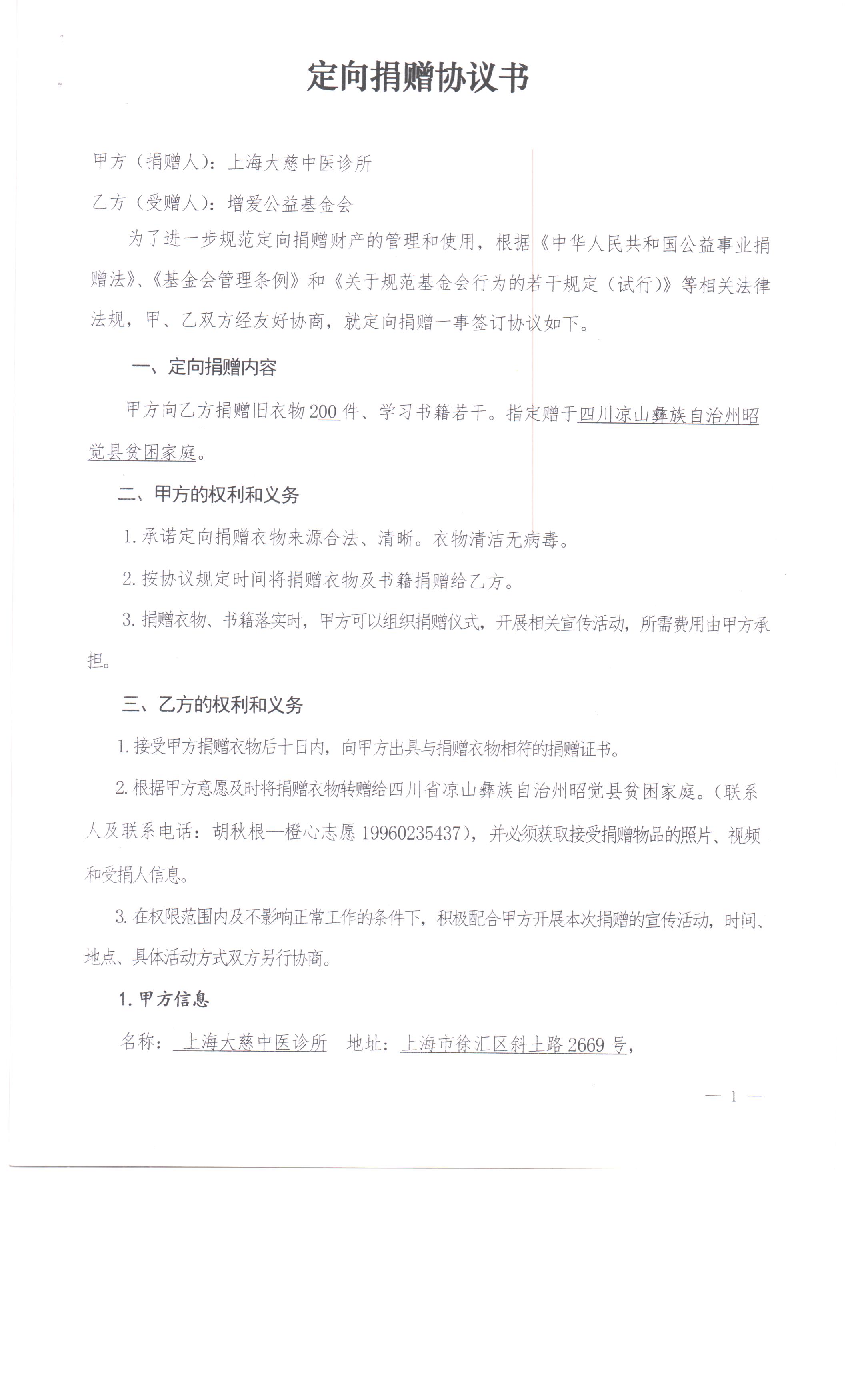
增爱大慈助学专项-定向捐赠协议
来源:
|
作者:
上海增爱基金会
|
发布时间:
2023-08-03
|
966
次浏览
|
🔊
点击朗读正文
❚❚
▶
|
分享到:
返回
上一篇:
羽西2019上海晚宴......
下一篇:
增爱大慈助学专项-助......